我天!感觉 Seed 1.8 发布还没多久,没想到 Doubao-Seed-2.0 这么快就杀到了…今天发都算是晚讯了
据官方介绍,这次 Seed 2.0 多模态理解能力全面升级,还强化了 LLM 与 Agent 能力,模型在真实长链路任务中可以稳定推进。
目前提供三个尺寸:Mini、Lite、Pro 👇

一句话解释就是:
追求低时延极速体验选 Mini,日常高频打工看重性价比选 Lite,死磕复杂长程 Agent 和多模态干重活选 Pro 老大哥,而 Code 则是程序员朋友们的专属外挂~
具体数据就不细说了,各项能力都是名列前茅,大伙直接看图吧 👇

其中视觉推理及感知能力提升最为显著,在 MathVision 等硬核基准测试里达到了 SOTA 水平!
面对复杂的动态场景,更是化身细节狂魔,时间序列与运动感知能力被大幅强化,直接在MotionBench等关键测评中强势领跑(待会用 Case 来测试这个能力)
目前 Seed 2.0 Pro 已在豆包 App、电脑端和网页版上线,选择专家模式即可对话体验。

接下来咱们闲话少说。
莫理准备了两个在日常生活中极具代表性的硬核场景,直接和大伙验验货~
运动健身姿势解析
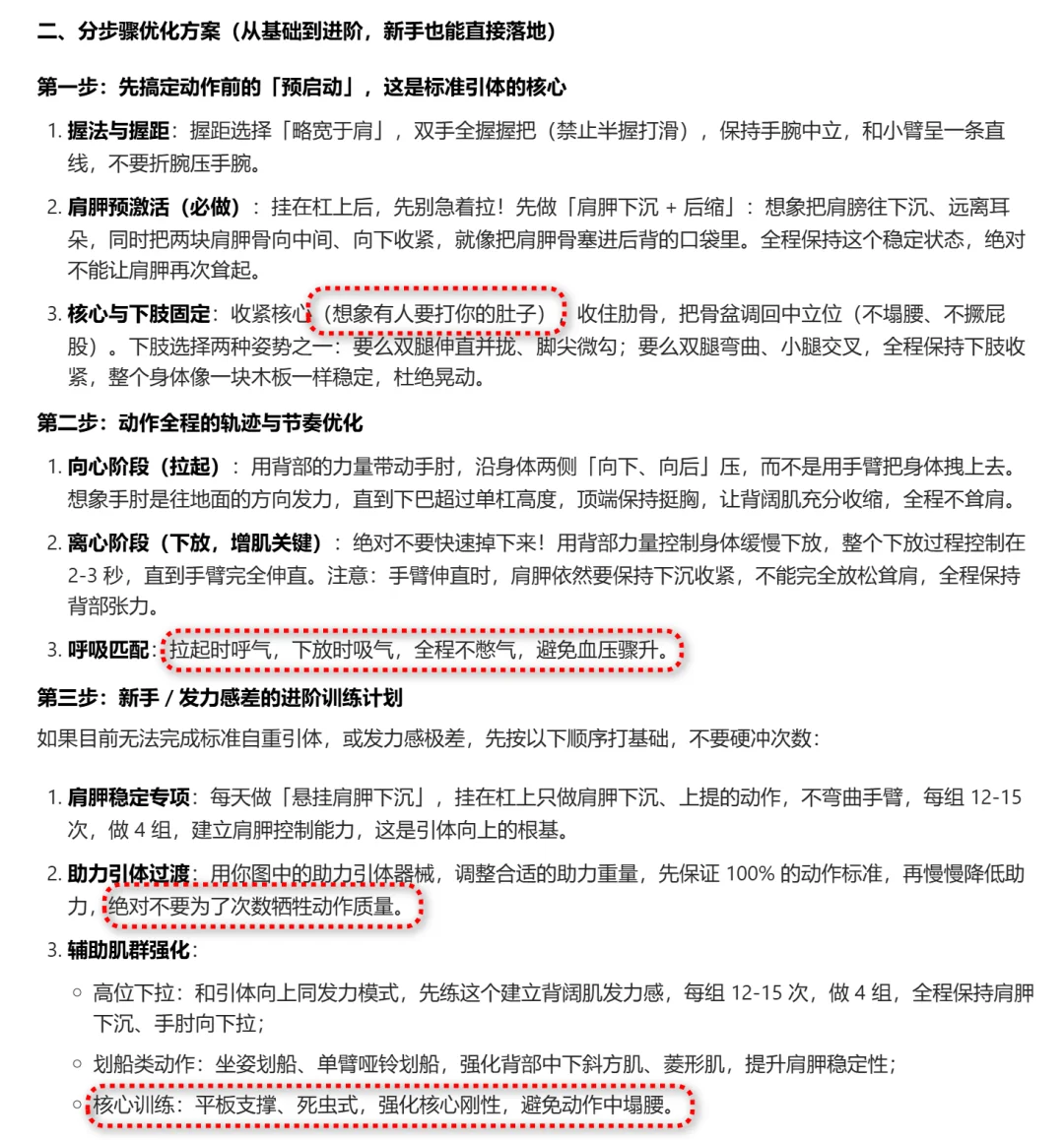
大伙平时去健身房吭哧吭哧练,是不是总摸不准发力点,但是请私教又太贵?
这次我直接拿手机拍了张日常训练时的照片,上传给它分析看看。

它一眼就看穿了我的发力代偿,无情地指出了4个致命伤。

甚至连我下肢放松、核心完全失控导致腰椎受压的细节都扒得一干二净,直言我做的是半程无效动作。
紧跟着它就给出了保姆级的纠正方案。甚至于如何正确实施,还给出了具象的比喻。

说实话,这分析细节的程度确实把我整不会了,感觉比健身房那些半吊子教练靠谱多了
平时看点硬核资料,或者期末复习借别人的笔记,遇到那种连笔的鬼画符数学手稿,是不是看了就头疼?
我这里直接选用了一张别人手写的关于“无穷级数收敛”的复杂数学手稿,并向它求助。


说实话,我本来以为它会被这极其潦草的字迹给硬控…
结果不光看明白了,还把手稿里的极限公式、无穷级数符号全部精准提取。
而且回答条理非常清晰,先教我们搞懂最核心的基础:什么是级数的收敛与发散,然后再逐条拆解笔记里的 5 条核心性质。
思考过程:

最后还给我总结 3 个最容易踩坑的点。

更绝的是 Seed 2.0 Pro 还在解析的过程中,还抓出了原手稿里的一个笔误,顺手给我举了个调和级数的反例来证明~

前面在豆包 App 上热完身,接下来咱们转战火山方舟体验中心,上点硬菜!
相比豆包 App,火山方舟的自由度明显更高:
最多可上传 50 张图片、支持 3 个视频(单个不超过 200MB)、可自定义 System Prompt 和思考程度、还能调用 MCP 和 Canvas 进行实时渲染。

简单说就是,想玩点更复杂的操作、需要精细调教的场景,火山方舟给你拉满配置。下面直接看两个狠活 👇
长视频与深度视觉推理

我直接掏出了《让子弹飞》鸿门宴名场面的节选视频,这段戏简直是内娱文戏天花板,三个人八百个心眼子全在脸上

提示词:
请仔细观看这段电影片段。
1. 请描述画面中三人的空间座次关系。
2. 重点观察黄四郎和张麻子的肢体动作(比如眼神、手部动作),以及旁边汤师爷的微表情。
3. 请结合以上信息,像资深影评人一样深度推理:在这场心理战中,此刻谁掌握着绝对的压制权?

如果你这会有空,可以详细看看它的分析,简直就像个拿着放大镜的老戏骨在逐帧拉片,连那种猫逗老鼠的傲慢和一触即发的紧绷感都被扒出来了

高精度数据提取
最后这个 Case
给它喂了一张英伟达(NVIDIA)2000 年至 2023 年的经营历史全景分析图。
有一说一,这张原图里 Revenues(营收)和 Operating Income(营业利润)的折线和柱状图密密麻麻、互相遮挡,人眼看久了绝对重影

我直接让它帮我生成了一份关于营收和营业利润的3D双排柱状图。
需求提示词:
请扮演一位资深金融数据可视化工程师。
请仔细观察这张极度复杂的《NVIDIA: Operating History from 2000 to 2023》双 Y 轴混合图表。
请克服折线遮挡,精准提取图中底部 **Revenues(营收)**和 Operating Income(营业利润) 历年的具体柱状图数据。
请使用 ECharts 3D(echarts-gl),编写一份完整的单文件 HTML/JS 前端代码。
进行数据升维展示:X 轴设为年份(2000-2023),Y 轴设为指标分类(Revenues 和 Operating Income),Z 轴(高度)设为具体金额。请生成一个暗黑极客风的 3D 双排柱状图(3D Bar Chart)。
图表需支持鼠标全方位拖拽和 360 度旋转,直接输出完整代码。

这是真有点东西,精准地把二十多年的核心数据全扒了出来。
直接把原本死气沉沉的 2D 贴图,瞬间变成了清晰、支持鼠标滑动的 3D 图!

写到这里,突然记起来 TRAE 也接入了 Seed 2.0,搞开发的兄弟们可以爽用咯!

面向企业,火山引擎也已上线 Seed 2.0 系列模型 API 服务。

整体看下来,从春节期间 Seedance 2.0 的惊艳亮相,到紧接着 Seed 2.0 全系列的正式发布,字节最近确实硬核
其实在这次评测之前,我只是把豆包当成个高级搜索引擎或者快捷工具来用。真遇到工作学习里啃不动的复杂硬骨头,潜意识里还是会老老实实切回 Gemini 或者 GPT 这些国际顶流。
但是这次把 Seed 2.0 塞入豆包后,它已经彻底撕掉了那个只能查查资料、聊聊天的平替标签,真正进化成了能帮你深度思考、敲代码干重活的六边形主力。
最后,记得开启豆包 App 专家模式!
如需在 OpenClaw 中体验 Seed 2.0,请访问下方火山方舟活动链接 👇
https://www.volcengine.com/activity/codingplan?utm_source=7&utm_medium=weixin_kol&utm_term=weixin_kol_moli&utm_campaign=0&utm_content=codingplan
文章来自于微信公众号 "莫理",作者 "莫理"
【开源免费】AutoGPT是一个允许用户创建和运行智能体的(AI Agents)项目。用户创建的智能体能够自动执行各种任务,从而让AI有步骤的去解决实际问题。
项目地址:https://github.com/Significant-Gravitas/AutoGPT
【开源免费】MetaGPT是一个“软件开发公司”的智能体项目,只需要输入一句话的老板需求,MetaGPT即可输出用户故事 / 竞品分析 / 需求 / 数据结构 / APIs / 文件等软件开发的相关内容。MetaGPT内置了各种AI角色,包括产品经理 / 架构师 / 项目经理 / 工程师,MetaGPT提供了一个精心调配的软件公司研发全过程的SOP。
项目地址:https://github.com/geekan/MetaGPT/blob/main/docs/README_CN.md
【开源免费】MindSearch是一个模仿人类思考方式的AI搜索引擎框架,其性能可与 Perplexity和ChatGPT-Web相媲美。
项目地址:https://github.com/InternLM/MindSearch
在线使用:https://mindsearch.openxlab.org.cn/
【开源免费】Morphic是一个由AI驱动的搜索引擎。该项目开源免费,搜索结果包含文本,图片,视频等各种AI搜索所需要的必备功能。相对于其他开源AI搜索项目,测试搜索结果最好。
项目地址:https://github.com/miurla/morphic/tree/main
在线使用:https://www.morphic.sh/
【开源免费】LangGPT 是一个通过结构化和模板化的方法,编写高质量的AI提示词的开源项目。它可以让任何非专业的用户轻松创建高水平的提示词,进而高质量的帮助用户通过AI解决问题。
项目地址:https://github.com/langgptai/LangGPT/blob/main/README_zh.md
在线使用:https://kimi.moonshot.cn/kimiplus/conpg00t7lagbbsfqkq0