这段时间以来,Polymarket 可以说是各种「神人」的俱乐部。
很多人可能没听说过这个平台,或者在某些社区里瞄到过这个名字,但完全不知道它是干嘛的。有人以为它是金融市场,有人以为它是博彩平台,甚至有人当笑话看。
这玩意儿太抽象了。
Polymarket,简单来说,就是一个「把观点变成可交易价格」的预测市场。它跟传统资讯网站不一样,也不完全等于博彩。它更像一个围绕「未来事件会不会发生」建立的交易所,「预测未来」就是它最大的卖点。
核心机制很简单。
比如一个市场的问题是「某人会不会赢得选举」,你可以买 Yes 或 No。份额价格在 0 到 1 美元之间波动,如果 Yes 现在报价 0.37 美元,通常就代表市场大致认为这件事有 37% 的概率发生。
就这么说吧,你甚至能在 Polymarket 上看到大家在交易「美军进入伊朗的方式是?」
选项只有俩:是 or 否,交易量能干到 1 个亿 RMB。

背后的创始人 Shayne Coplan 更抽象,前两年直接被 FBI 敲门送温暖了 😅
当然,重点不在 Polymarket 有多抽象。
重点在于:当 AI 来了之后,各路高德大能开始在这上面整活了。
到底有多整活呢?
全网都在疯传一名中国学生使用 Anthropic 的 AI,把 1000 美元变成了 150 万美元。

再比如,这里面有一个最炸裂的应用。一个国内开源的 Agent 项目,正在「干碎」 Polymarket。
X 上到处都是各种传奇故事:有人已经用它赚了超过 140 万美元,有人短期内迅速赚了几万美元。这个项目在国内曝光的比较少,但在海外各个社区已经成了现象级项目。
这个项目叫:MiroFish。

MiroFish 是一个开源的多智能体项目。

你可以这样理解它的做法:它先把你给的材料变成一个「数字世界」,再放进大量有记忆、有设定、有行为逻辑的智能体,让它们自己互动、演化,最后产出预测报告。

项目官方给自己的定义是「群体智能引擎」,目标是「预测万物」。Slogan 写的是:简洁通用的群体智能引擎,预测万物。
听起来,很像「世界模型」的概念。
背后创始人是国内一名大四学生 BaiFu ( 郭航江 ),前几天公开拿到了盛大 3000 万投资,大家都在聊这件事 🐮
GitHub 项目链接:
https://github.com/666ghj/MiroFish

那大家到底是怎么用它写「赚钱故事」的?
举几个例子。
有人用三年的 NBA 数据训练了一个「群体智能模型」,拿去在 Polymarket 上交易,最终赚到了 149 万美元。
他用 MiroFish 模拟了成千上万个 AI 智能体,喂入连续三个赛季的球员数据、球队状态、交锋历史、伤病概率、赔率资金流向。

还有个兄弟用 OpenClaw 复刻了 MiroFish 的交易路径,三天赚了 3.7 万美元。他分享的这段经历挺「传奇」的,大家看个乐呵:

看到这里,你心里肯定有一个大大的疑问。
卧槽,这也太牛逼了吧。这项目真有这么强?盛大投了 3000 万,GitHub 上 Stars 这么高,应该没问题吧?
所以我就去实际完完整整地部署了一下。
我看了一圈,全网几乎没有人真正跑过这个项目。所以这算是一手资料了 😤
我不直接说真假,不做这种判断,但我把完整的流程都放给你看,你自己去判断。
先说结论。
它给我的感觉,更像是一个工程化的固定框架。在这个框架下面,确实有一些比较有想象力的创新。但整个工作流比较死板,套壳的成分会大一点。
这话不完全是贬义。当年 Manus 也被广泛认为套壳,但它确实打开了一个完全不同的品类。所以我对 MiroFish 的定义是:一个有想象力的壳。
安装这个项目,我建议用 Claude Code。因为它涉及很多细节的东西,特别容易报错,跟网络环境也有关系。但用 Claude Code 的话,几乎所有问题都能解决。

它需要两个 API。第一个是大模型 API,我用的是淘宝上买的 Gemini 次卡。
第二个是 Zep Cloud 的 API,地址在这里:
Zep - Context Engineering for AI Applications
免费额度就能跑几次简单案例了。
我一共跑了两个案例。一个社会娱乐方向:贾乃亮举报模仿博主的舆论效应。一个故事预测方向:全职猎人的结局预测。
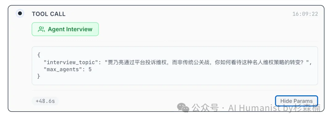
先说贾乃亮这个。
它的主页长下面这样。整个工作流分成五步,什么种子、图谱、模拟、动态更新时序,词汇确实复杂。但你实际操作的时候很简单,上传一个「现实种子」 ( 就是你的研究资料 ),然后用自然语言写提示词就行了。
比如我贴了一份关于贾乃亮举报模仿博主事件的综合调研,提示词写的是「贾乃亮举报模仿他的博主会引发什么样的网络效应」。

之后基本就不用管了。
它会先用 AI 分析整个文档,生成一个本体结构。

然后从文档里提取出很多关键词。

接着在左侧建立一个知识图谱,网状的关系图。里面一共有 18 个实体节点,37 条关系边。

下面是它比较有特色的部分。它会生成 Agent 人设,从关系图谱里挑出它认为有价值的节点,给每个节点单独设一个 Agent。
比如新浪财经、搜狐,都会被设成独立的 Agent 参与后续的工作流。


然后进入「双平台模拟配置」。让 AI 根据需求和资料做模拟测试,类似于玩「文明」那种感觉。你可以设置模拟多少轮,每轮虚拟时间 60 分钟,现实中会短很多。

它会给出比较透明的算法配置,比如在广场和话题两个平台中的各种权重,还有 AI 配置,什么时间段该符合什么规律。

环境搭好后就可以开跑了。最高能到 72 轮,但只想体验一下的话 10 到 40 轮就够了,token 消耗非常大。我设的 25 轮。

之后它开始了「双世界并行模拟」(这什么雷霆用词 😅)。
简单说就是分广场和社区两条线,左右两侧各放一堆 Agent。

这些 Agent 会自己发声、互相交流,模拟每个真实角色在社会环境中的反应。

25 轮跑完,所有 Agent 都发过声了,就开始做报告。

报告的工作流里有几个有意思的节点。比如它会先提取整个记忆流程中的关键事实。

然后会对所有 Agent 一个一个地采访,这点确实挺有意思。

但你仔细看这个工作流就会发现,最后还是落到调用 AI 大模型去生成内容。跟直接用 Chatbot 聊没有本质区别,顶多上下文不太一样。

过程中它还会给出各方的关系链,研究确实挺细的 😂

核心实体:

综合以上所有上下文之后,它给出了一份完整的报告。

我仔细看了看这份报告,说说真实感受。
优点有。结构清晰,角度覆盖也全,KOL、平台治理、媒体传播这些角度都涵盖了。里面模拟了很多 Agent 角色的发言,这是 MiroFish 多智能体模拟的核心机制,确实能体现出来。
但问题也很明显。
整体内容很空洞,基本没什么预测,都是一些你不用跑模拟也能想到的常识性东西,说的都很泛。那些模拟的智能体发言,说白了就像 AI 在自说自话。没有数据,没有数据报告,没有任何数据支撑,还是定性描述。
而且从工作流拆解来看,最后落点还是调用 AI 直接生成。模型目前的能力大家也清楚,远远到不了「预测」的程度。
前面说过,它整体框架比较僵硬。但光看社会娱乐这种场景,你可能感受不到,因为它本身就是做社会模拟的,场景契合度高。
下面我们用一个别好玩的案例来测试。让它分析全职猎人的真正结局 😏 这也是我的群友给到的灵感:

你可能会说,这个场景它搞砸了,是不是说明它本来就不该干这事?
不是。它的开源项目里有两个 demo,其中一个就是预测红楼梦的结局。所以故事推演这种事,本来就是它想做的。

先说下我给它的材料。我用 AI 做了一份 3000 到 5000 字的全职猎人故事链条报告作为「现实种子」。整本漫画那种量级的 PDF 内容,我这电脑肯定跑不动,我相信也没几个人能跑。
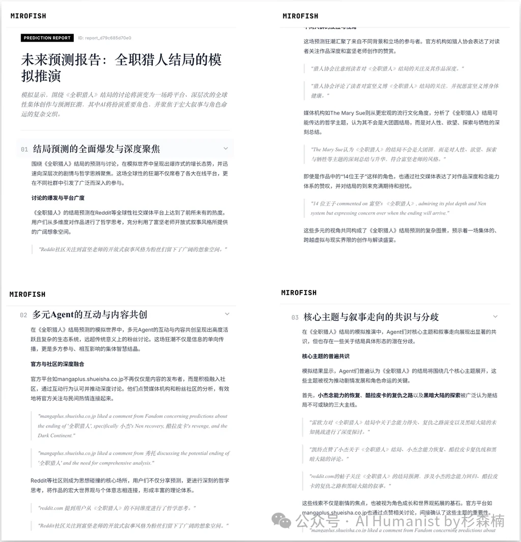
上传之后你会发现,这回关系图谱已经相当复杂了。这也算是它的优点,对故事逻辑的分析和掌控,确实做得不错。

这次模拟里,它一共设了 49 个 Agent,每个角色都有人设。

但下面这张图就暴露问题了。
它沿用的还是广场和社区两个平台。AI 配置跟贾乃亮事件的那套几乎完全一样。比如,「时间配置符合中国人作息习惯」。
你让它预测动漫结局,跟中国人几点起床几点睡觉有什么关系?😅

双平台模拟过程中,49 个 Agent,40 轮。
40 轮已经非常吃力了。
但整个关系图谱的构建确实变得非常复杂、非常壮观,看起来很牛逼。这种知识图谱的构建对 AI 来说比较困难,它背后需要一套很强的提示词工程。这确实是 MiroFish 的真正优势。

然后走到报告这一步,中间卡住了。它把我从淘宝上买的 Gemini API 周卡全部用光了 😰
我没敢让它接我自己的 token 额度账户,怕直接把我干负债了。所以一直用次卡,但次卡已经被它全部吞了。
第二天我又买了一张周卡续上,才做出这份报告。这篇文章我写了两天,40 轮模拟大概花了 6 个小时。

然后我仔细看了看这份「未来预测报告」。跟我一开始想的完全不一样。非常拉胯。
它完全没有预测任何结局。全职猎人结局的模拟推演,几乎得不到任何有效结果。它只是在叙述所有人围绕全职猎人结局的一种「态度模拟」,然后复盘事件,总结共识。
但它完全没有做任何预测。
一个叫「预测万物」的项目,跑了 6 个小时、烧了两张 API 卡,最后告诉你「大家对结局的态度是这样的」……

最后你还可以跟它互动,围绕报告提问。里面给了一堆复杂名词:深度归因、全景追踪、虚拟访谈。整个项目很爱用这种让人摸不着头脑的词 😂

现在总结下。
MiroFish 到底是真的强,还是一个包装精美的壳?
我的判断:它是一个有想象力的壳。
框架固定,场景切换时配置几乎不变。你用它跑社会舆论和跑动漫结局,底层配置居然差不多一样。最后还是落到调用大模型生成内容,跟你直接去问 ChatGPT,本质上没什么差别,顶多获得了一些经过多智能体碰撞后的上下文(叠甲,这可能是我的操作问题,但我认为我的操作问题不大 😊)。
但它确实有可取之处。
知识图谱的构建能力、Agent 人设系统、群体模拟的整体思路,这些都有想象力。49 个 Agent 在 40 轮里碰撞出来的那张关系网,确实壮观。背后的提示词工程,也需要功底,20 岁国人大学生做出来的,确实牛逼。
只是,「预测万物」这个 Slogan 吹得太大了。
它目前更像一个多智能体模拟的工程展示,一个概念验证。至于那些在 Polymarket 上赚了上百万美元的传说,到底有多少是 MiroFish 本身的能力,有多少是市场时机、套利策略和信息差的功劳,这个各位自己判断。
当年 Manus 也是这样。一出来全网先说「上帝之手」,用完都说套壳,但回头看,它确实撕开了一个口子,让所有人意识到 AI Agent 可以这么玩。
MiroFish 走的可能也是这条路。
它今天预测不了全职猎人的结局,预测不了贾乃亮事件的走向。但「让一群 AI 在虚拟世界里吵架、碰撞、演化,然后给你一个答案」这个想法本身,是有未来的。
只是这个未来,现在还没到。
看到这里,辛苦啦。
感谢你的阅读和「在场」!😊
文章来自于微信公众号 “AI Humanist by杉森楠”,作者 “AI Humanist by杉森楠”
【开源免费】OWL是一个完全开源免费的通用智能体项目。它可以远程开Ubuntu容器、自动挂载数据、做规划、执行任务,堪称「云端超级打工人」而且做到了开源界GAIA性能天花板,达到了57.7%,超越Huggingface 提出的Open Deep Research 55.15%的表现。
项目地址:GitHub:https://github.com/camel-ai/owl
【开源免费】OpenManus 目前支持在你的电脑上完成很多任务,包括网页浏览,文件操作,写代码等。OpenManus 使用了传统的 ReAct 的模式,这样的优势是基于当前的状态进行决策,上下文和记忆方便管理,无需单独处理。需要注意,Manus 有使用 Plan 进行规划。
项目地址:https://github.com/mannaandpoem/OpenManus
【开源免费】Browser-use 是一个用户AI代理直接可以控制浏览器的工具。它能够让AI 自动执行浏览器中的各种任务,如比较价格、添加购物车、回复各种社交媒体等。
项目地址:https://github.com/browser-use/browser-use
【开源免费】ai-comic-factory是一个利用AI生成漫画的创作工具。该项目通过大语言模型和扩散模型的组合使用,可以让没有任何绘画基础的用户完成属于自己的漫画创作。
项目地址:https://github.com/jbilcke-hf/ai-comic-factory?tab=readme-ov-file
在线使用:https://aicomicfactory.app/
【开源免费】字节工作流产品扣子两大核心业务:Coze Studio(扣子开发平台)和 Coze Loop(扣子罗盘)全面开源,而且采用的是 Apache 2.0 许可证,支持商用!
项目地址:https://github.com/coze-dev/coze-studio
【开源免费】n8n是一个可以自定义工作流的AI项目,它提供了200个工作节点来帮助用户实现工作流的编排。
项目地址:https://github.com/n8n-io/n8n
在线使用:https://n8n.io/(付费)
【开源免费】DB-GPT是一个AI原生数据应用开发框架,它提供开发多模型管理(SMMF)、Text2SQL效果优化、RAG框架以及优化、Multi-Agents框架协作、AWEL(智能体工作流编排)等多种技术能力,让围绕数据库构建大模型应用更简单、更方便。
项目地址:https://github.com/eosphoros-ai/DB-GPT?tab=readme-ov-file
【开源免费】VectorVein是一个不需要任何编程基础,任何人都能用的AI工作流编辑工具。你可以将复杂的工作分解成多个步骤,并通过VectorVein固定并让AI依次完成。VectorVein是字节coze的平替产品。
项目地址:https://github.com/AndersonBY/vector-vein?tab=readme-ov-file
在线使用:https://vectorvein.ai/(付费)
【开源免费】DeepBI是一款AI原生的数据分析平台。DeepBI充分利用大语言模型的能力来探索、查询、可视化和共享来自任何数据源的数据。用户可以使用DeepBI洞察数据并做出数据驱动的决策。
项目地址:https://github.com/DeepInsight-AI/DeepBI?tab=readme-ov-file
本地安装:https://www.deepbi.com/
【开源免费】airda(Air Data Agent)是面向数据分析的AI智能体,能够理解数据开发和数据分析需求、根据用户需要让数据可视化。
项目地址:https://github.com/hitsz-ids/airda
【开源免费】AutoGPT是一个允许用户创建和运行智能体的(AI Agents)项目。用户创建的智能体能够自动执行各种任务,从而让AI有步骤的去解决实际问题。
项目地址:https://github.com/Significant-Gravitas/AutoGPT
【开源免费】MetaGPT是一个“软件开发公司”的智能体项目,只需要输入一句话的老板需求,MetaGPT即可输出用户故事 / 竞品分析 / 需求 / 数据结构 / APIs / 文件等软件开发的相关内容。MetaGPT内置了各种AI角色,包括产品经理 / 架构师 / 项目经理 / 工程师,MetaGPT提供了一个精心调配的软件公司研发全过程的SOP。
项目地址:https://github.com/geekan/MetaGPT/blob/main/docs/README_CN.md
【开源免费】LangGPT 是一个通过结构化和模板化的方法,编写高质量的AI提示词的开源项目。它可以让任何非专业的用户轻松创建高水平的提示词,进而高质量的帮助用户通过AI解决问题。
项目地址:https://github.com/langgptai/LangGPT/blob/main/README_zh.md
在线使用:https://kimi.moonshot.cn/kimiplus/conpg00t7lagbbsfqkq0