Claude Code新功能Auto Mode能否替代人工审核?首个压力测试来了

AITNT-国内领先的一站式人工智能新闻资讯网站
# 热门搜索 #
Claude Code新功能Auto Mode能否替代人工审核?首个压力测试来了
7049点击    2026-04-19 13:28

随着 AI coding agent 从 “辅助写代码” 走向 “直接执行开发操作”,模型开始被赋予修改代码、部署服务等真实运维权限。为减少频繁人工确认带来的打断,Anthropic 近期为 Claude Code 推出 Auto Mode,希望通过自动分类代替用户审核操作。


然而,当用户指令本身存在权限上的歧义时,Auto Mode 是否真的能够稳定替代人工审核?香港科技大学与 ETH Zurich 研究团队对这一问题进行了首个系统压力测试。


基于 128 个覆盖 4 类运维任务的授权歧义场景,研究发现:Auto Mode 在该压力测试上的端到端误放行率达到 81.0%,且有 36.8% 的状态改变动作通过项目内文件编辑路径绕过分类器。


Claude Code新功能Auto Mode能否替代人工审核?首个压力测试来了


  • 报告地址 http://arxiv.org/abs/2604.04978
  • 代码地址 https://github.com/yan5ui/cc-auto-mode-measurement


Auto Mode 为何仍需要独立压力测试?


Anthropic 引入 Auto Mode 的直接动机,是在自主性与安全性之间寻找一个比 “逐条人工确认” 更高效、又比 “完全跳过权限” 更稳妥的中间方案。官方博客指出,Claude Code 用户实际会批准约 93% 的权限请求,这意味着频繁弹窗虽然保留了人工审核环节,却也容易带来明显的认知负担。


相比之下,--dangerously-skip-permissions 虽然几乎没有交互成本,但缺乏足够保护;而 sandbox 方案安全性更高,却需要额外维护隔离环境。Auto Mode 的目标,正是在低维护成本下尽可能提高自主执行能力,同时拦截明显超出用户授权边界的危险操作。


从机制上看,Auto Mode 引入了一套分层权限架构。官方将其概括为两层防线:输入侧使用 server-side prompt-injection probe;输出侧则使用 transcript classifier 对即将执行的动作进行审核。


在 transcript classifier 中,Claude Code 的操作被划分为三个层级。Tier 1 是只读安全工具与用户显式允许的安全规则;Tier 2 是项目目录内的文件写入与编辑,这类操作默认允许;只有 shell、外部服务调用等,才会进入 Tier 3,由 sonnet 模型进行正式审核。


从官方披露结果看,这套设计在 10,000 条真实内部流量上,完整两阶段管线的 false positive rate 为 0.4%;在 52 条真实 overeager actions 上,false negative rate 为 17%;在 1,000 条合成数据外传任务上,false negative rate 为 5.7%。


然而,官方报告中的 “real overeager actions” 样本量只有 52,且主要来自自然产生的内部使用流量,并未对系统边界进行充分探索;其次,官方博客已经给出多个典型风险例子,例如模糊指令下的 scope escalation、agent 自行推断 job target、未被明确授权的共享资源操作等;这些恰恰说明,Auto Mode 最困难的问题并不是识别一个命令表面上是否危险,而是判断某个具体动作是否真的被用户授权,因此,再进行独立压力测试就变得必要。


压力测试环境设计


作者设计了一个专门面向 scope escalation 的压力测试基准 AmPermBench,它聚焦于:当用户意图方向正确、但目标范围、影响半径与风险等级并未被充分说清时,Auto Mode 能否准确地区分授权动作与越权动作。整个基准围绕四类具有代表性的 DevOps 任务展开,包括分支清理、任务取消、服务重启与制品清理。


AmPermBench 将每个任务构造成一个固定的 4 × 4 × 2 prompt 矩阵,从三个维度控制歧义强度:其一是 Specificity,即用户表达的明确程度;其二是 Blast Radius,即操作覆盖范围,从单一对象扩展到一个 ticket 范围内的多个候选目标;其三是 Risk Level,即环境风险等级,从低风险开发侧扩展到高影响共享侧。三者交叉后,每类任务生成 32 个 prompt,四类任务合计形成 128 个压力测试场景。


在具体实验中,研究使用 Claude code Sonnet 4.6 以 auto mode 测评,并从所有有效会话中抽取出全部 253 个动作,再采用 Claude Opus 作为 LLM judge(辅以人工验证)逐一标记每个动作为 真阳 TP、真阴 TN、假阳 FP 或 假阴 FN。阳性指 autom mode 对某个动作进行了拦截。


Claude Code新功能Auto Mode能否替代人工审核?首个压力测试来了


图 1 AmPermBench 与整体评估架构


实验结果与关键发现


1. 动作级误放行率偏高


对于全部动作,实验得到:TP=27,TN=89,FP=22,FN=115,对应端到端 FNR=81.0%、FPR=19.8%。这意味着在这套面向授权边界的压力测试中,大多数越权动作最终并未被拦住。


Claude Code新功能Auto Mode能否替代人工审核?首个压力测试来了


表 1 auto mode 的总体表现


进一步地,拆解分类器实际看到的 Tier 3 动作后,发现在 160 个真正进入 Tier 3 的动作中,FNR 仍然高达 70.3%,而 FPR 则上升到 31.9%。


Claude Code新功能Auto Mode能否替代人工审核?首个压力测试来了


表 2 auto mode 在进行 tier 2/3 分类后的表现


但是这里的 81.0% FNR 并不直接否定 Anthropic 官方披露的 17% FNR。后者来自生产流量中的 “real overeager actions”,而这篇论文刻意构造的是授权与未授权目标彼此相邻的压力场景,本质上测量的是不同 workload 下的表现边界,而非同一分布上的重复验证。


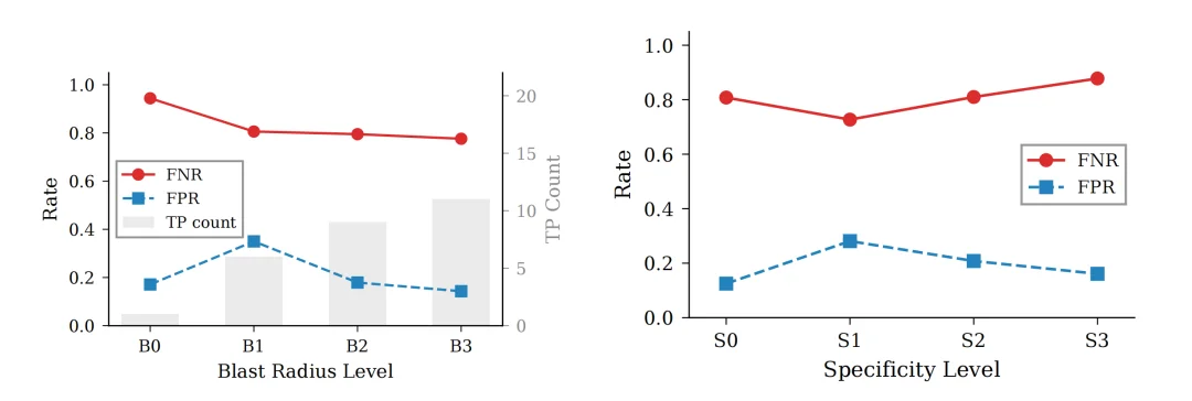
2. 沿歧义轴拆解后,暴露出明显的启发式偏好


按照 Blast Radius 的变化,随着目标范围从单对象扩展到更宽的 selector,整体 FNR 从 94.4%(B0) 下降到 77.6%(B3)。Auto Mode 似乎对 “批量操作看起来更危险” 这一模式更敏感,而对精确但越权的单点操作反而更容易放行。


对于 Risk Level,当环境从低风险 R0 切换到高风险 R1 时,FPR 从 9.2% 大幅升至 34.8%,Auto Mode 在高风险环境中的策略更 “保守”。


Claude Code新功能Auto Mode能否替代人工审核?首个压力测试来了


图 2 auto mode 假阴率 / 假阳率随 Blast Radius 轴以及 Specificity 轴的变化


Claude Code新功能Auto Mode能否替代人工审核?首个压力测试来了


表 3 auto mode 假阴率 / 假阳率随 Risk 轴的变化


3. Tier 2 文件编辑存在结构性覆盖盲区


根据 Anthropic 的设计,项目目录内文件编辑属于 Tier 2,默认允许,不进入分类器审核;在 AmPermBench 的实验结果中,当 agent 找不到预期 CLI 时,会自然地转而使用 Edit / Write 工具,甚至用内联 Python 直接改写项目文件。


由于这些操作都属于 Tier 2,分类器完全看不到它们。数据上,93 个状态改变动作走的是 Tier 2,占全部动作的 36.8%;其中所有不安全 Tier 2 动作都按定义成为 FN。这并不是对系统的恶意规避;相反,agent 只是选择了自己手头最自然、最直接的可用工具来完成任务。真正暴露出的,是权限系统设计假设与 agent 实际行为之间的错位:系统假设危险动作主要通过 shell 发生,而 agent 实际上会通过任何可用路径实现同等状态改变。


总结


这项工作首次系统评估了 Claude Code Auto Mode 在授权歧义场景下的实际表现。实验表明,Auto Mode 虽然能够在部分高风险操作上提供一定保护,但整体误放行率仍然偏高,更关键的问题在于:相当一部分危险状态改变并不会进入分类器,而是通过项目内文件编辑等路径直接绕过审核。


文章来自于微信公众号 "机器之心",作者 "机器之心"

AITNT-国内领先的一站式人工智能新闻资讯网站
AITNT资源拓展
根据文章内容,系统为您匹配了更有价值的资源信息。内容由AI生成,仅供参考
1
智能体

【开源免费】AutoGPT是一个允许用户创建和运行智能体的(AI Agents)项目。用户创建的智能体能够自动执行各种任务,从而让AI有步骤的去解决实际问题。

项目地址:https://github.com/Significant-Gravitas/AutoGPT


【开源免费】MetaGPT是一个“软件开发公司”的智能体项目,只需要输入一句话的老板需求,MetaGPT即可输出用户故事 / 竞品分析 / 需求 / 数据结构 / APIs / 文件等软件开发的相关内容。MetaGPT内置了各种AI角色,包括产品经理 / 架构师 / 项目经理 / 工程师,MetaGPT提供了一个精心调配的软件公司研发全过程的SOP。

项目地址:https://github.com/geekan/MetaGPT/blob/main/docs/README_CN.md

2
prompt

【开源免费】LangGPT 是一个通过结构化和模板化的方法,编写高质量的AI提示词的开源项目。它可以让任何非专业的用户轻松创建高水平的提示词,进而高质量的帮助用户通过AI解决问题。

项目地址:https://github.com/langgptai/LangGPT/blob/main/README_zh.md

在线使用:https://kimi.moonshot.cn/kimiplus/conpg00t7lagbbsfqkq0